Back
Lead Designer


Project Overview
The MARI-LJMU App supports women who are trying to conceive, pregnant, or parenting, helping them take control of their wellbeing and alcohol use. The goal was to design an engaging, user-friendly digital solution that empowers women with tools and information for healthier choices.
Client

My Role & Responsibilities
Lead Designer — responsible for comprehensive design and user experience across the project lifecycle.
End-to-end design process leadership
Research and stakeholder collaboration
Wireframes and user flows creation
Prototyping and usability testing
Accessibility compliance and validation
Client collaboration and design delivery
Services
UI/UX Design
User Research & User Flows
Wireframing
Web design
Webflow development
SEO
The Challenge
Create an app that addresses a sensitive health topic (alcohol use during conception/pregnancy) with clarity and empathy. Ensure the app is accessible, simple, and non-judgmental while delivering complex health information. Design clear pathways for multiple user scenarios (trying to conceive, pregnant, or parenting).
The Solution
Designed a comprehensive mobile application with personalized onboarding, wellbeing dashboard, educational resources, and clear navigation. The solution focuses on empathy, accessibility, and user-centered design to support women through their journey with non-judgmental, evidence-based content.
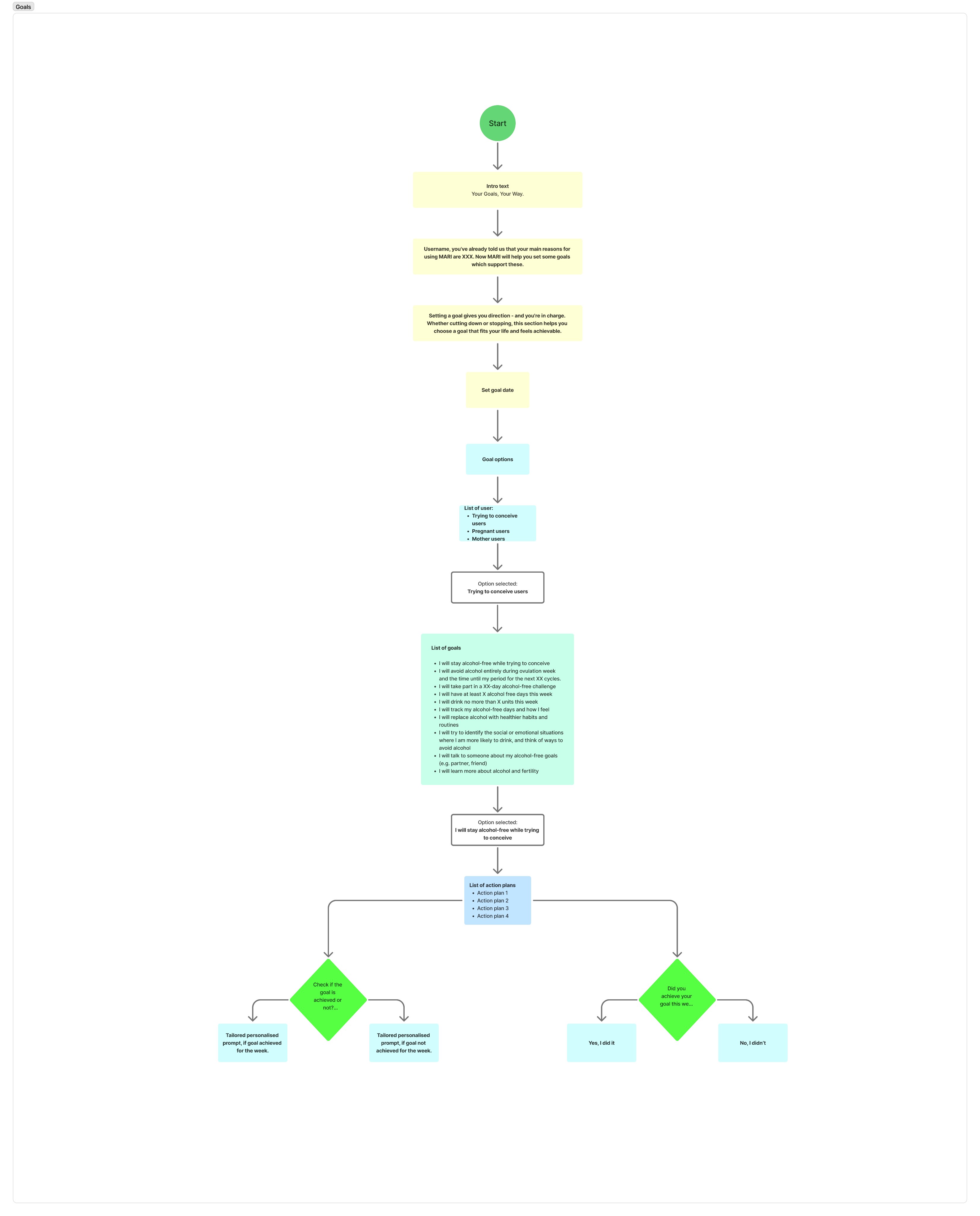
User Journey & Flow Architecture
These user flows map out the various pathways women can take through the MARI-LJMU app, from initial onboarding based on their current stage (trying to conceive, pregnant, or parenting) to accessing personalized resources and tracking their wellbeing journey.


Wireframes & Interface Design
Low and high-fidelity wireframes that defined the app's structure, layout, and key interactions. These wireframes served as the foundation for the final UI design and helped stakeholders visualize the user experience before development.





Design Process
01.
Research
Conducted stakeholder discussions to understand goals and target audience. Researched healthcare guidelines and user expectations around pregnancy support. Benchmarked against similar wellbeing apps to identify gaps.
02.
Define
Created user stories and acceptance criteria for each journey. Defined personas to capture user motivations and pain points.
03.
Ideate
Built low-fidelity wireframes to map flows for onboarding, progress tracking, and wellbeing insights. Iterated based on feedback, evolving into high-fidelity prototypes.
04.
Validate
Shared prototypes with stakeholders for feedback. Conducted accessibility checks to align with WCAG standards. Adjusted UI for readability, color contrast, and clarity of messaging.
05.
Deliver
Finalized designs in Figma with developer-ready specs. Created detailed user flows for client and team clarity.
Outcomes & Impact



More Case Studies
CONTACT INFO
Get in Touch.


Message
Write Me Something
Call me: +91 8870795474 / +91 9080560100
Email: arunprasad061191@gmail.com
Home
About me
Case study
Contact

